Abstract
Introduction Diffuse large B-cell lymphoma (DLBCL) is a highly heterogeneous lymphoid neoplasm with variations in the expression of genes and genetic alterations. Epigenetic alterations are associated with lymphoma pathogenesis, one of which is histone acetylation. Ferroptosis is a novel type of cell death with distinct properties and recognizing functions involved in physical conditions or various cancers. However, the functions of histone acetylation and ferroptosis in DLBCL remain unclear. Our study assesses the significance and mechanisms of ferroptosis-related genes (FRG) and histone acetylation regulators (HAG).
Methods Using consensus clustering, we categorized DLBCL patients based on histone acetylation regulators and ferroptosis-related genes (HFGs) expression. The WGCNA identified genes and mechanisms that affect HF clusters. LASSO Cox regression was used to calculate risk scores. To assess the accuracy of this model, Kaplan-Meier survival analysis, univariate and multivariate Cox regression analysis, and ROC curve analysis were performed. qRT-PCR was used to validate the expression of four HFGs in DLBCL cell lines.
Results A total of 38 HA regulators were evaluated for mutations. According to the study, CREBBP had the highest mutation frequency. Based on CREBBP mutations, patients were divided into mutant and wild groups, and several histone acetylation regulators were overexpressed in the mutant group. There was a high rate of copy number variation (CNV) in some genes.
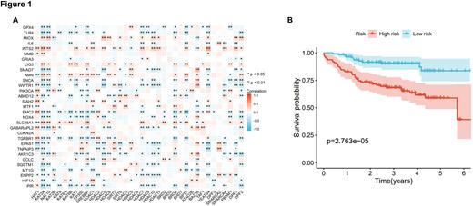
To demonstrate the potential malignant mechanisms of HFGs in DLBCL development and their prognostic value. A significant positive self-correlation was observed in HAGs and FRGs. A negative correlation was found between KAT2A, the HA writer, and the majority of FRGs (Fig. 1A). 36 genes were selected (P < 0.05) by univariate regression correlations with clinical prognosis. Consensus clustering was used to categorize the expression of DLBCL patients. K-M survival analysis showed that HFcluster B had a worse prognosis. To investigate the underlying mechanisms, WGCNA was used to divide genes into different modules. Afterwards, we selected the blue and green modules to analyze their functions. KEGG enrichment emphasized oncological pathways like PI3K-Akt, focal adhesion, Hippo, and MAPK signaling pathway.
Based on HFGs and their corresponding signatures, we developed a high-quality and high-accuracy gene signature prediction model. Following LASSO Cox regression, a four-gene signature model was identified. Patients with DLBCL in the high-risk group had a significantly shorter OS (P < 0.001, Fig. 1B). ROC curves, univariate and multivariate Cox regression analyses also revealed that riskScore served as an independent indicator for patients with DLBCL (P < 0.001). GSEA enrichment analysis identified JAK-STAT, P53, and APOPTOSIS as the most differentially enriched genes for malignant mechanisms. Analyses revealed that molecular mechanisms mediate histone acetylation and ferroptosis. The results of PCR in CD19+ B cells and DLBCL cell lines also confirmed the accuracy of the model.
Due to its close relationship to ferroptosis-related genes, KAT2A was explored in greater depth. Further study revealed that KAT2A was significantly correlated with age (P = 0.028) and IPI (P = 0.016). In univariate analysis, KAT2A was an independent indicator of DLBCL patients (P < 0.001). The expression level of KAT2A was negatively correlated with OS in DLBCL patients (P = 0.003).
Conclusions There were significant correlations among these HFGs, indicating their potential role in DLBCL development and predictive value for prognosis. Additionally, our study shows that KAT2A is associated with prognosis in patients with DLBCL. Further study of the mechanisms of KAT2A in DLBCL may help clinicians to individualize the treatment of this patient population.
Keywords: histone acetylation, ferroptosis, mechanism, DLBCL
Disclosures
No relevant conflicts of interest to declare.
Author notes
Asterisk with author names denotes non-ASH members.

This feature is available to Subscribers Only
Sign In or Create an Account Close Modal